紧跟行业发展!EK工业空调展示固态电池车间湿度控制最优方案
近年来,固态电池被视为可以继承锂离子电池地位的电池,成为主流电池企业“暗流涌动”的必争之地。众所周知,固态电池对湿度非常敏感,由此对生产车间的湿度控制提出了更高要求。随着固态电池产业化的推进,寻求更高能效、更节能的除湿解决方案成为行业亟需解决的问题。
作为拥有60年工业环境控制历史的欧洲品牌,EK工业空调一直专注于工业环境的温度控制、湿度控制和洁净度控制,在新能源电池领域积累了众多标杆案例。在四川某固态电池车间项目中,EK工业空调以快、准、省的表现,为固态电池生产提供了可靠的湿度环境支持,助力电池企业将产品缺陷率控制到更低,强势佐证了其在固态电池湿度控制领域的专业实力。

项目概况
项目地点:四川
客户类型:电池企业
使用地点:固态电池车间
使用设备:EKDR一体式复合型转轮除湿机、EKWR云智慧高效集成冷站
项目设计需求
新风工况
夏季最恶劣新风工况:干球温度38℃ / 相对湿度80%
冬季最恶劣新风工况:干球温度1.1℃ / 相对湿度80%
现场冷热源
冷水:供回水温度7/12℃
加热:电加热
室内需求

快、准、省的项目方案
在充分理解客户需求的基础上,EK工程师通过现场勘测和深入沟通,综合考虑设备初投资、运行能耗、机房占地面积、设备检修空间以及现场管道施工难度等多个因素后,为客户量身定制了最合适的环境控制方案。
项目最终采用了EKDR一体式复合型转轮除湿机以及EKWR440A3MST云智慧高效集成冷站,搭配EK-AIoT智慧云系统,快、准、省地为客户提供服务。
快——38天快速交付
有行业专家指出,对电池生产所需的相关设备企业而言,未来几年缺的不是订单,而是足够的交付能力。面对电池企业产能极限需求,EK凭借其强大的生产能力,展现了卓越的交付实力。
该项目在确定设计方案和选型设备后,除湿机设备从下单到发货用时22天,现场安装调试时间13天,其中集成冷站更是在短短2天内完成了安装调试,整个项目交付周期仅用时38天!

准——精准湿度控制满足固态电池工艺
固态电池生产车间对湿度控制提出了极为严苛的要求,在实际的项目运行中,EK转轮除湿机凭借着精准湿度控制表现,成功满足固态电池的工艺要求。
以项目其中一台低露点除湿机为例,室内湿度要求为-55℃露点,现场调试成功后,EK转轮除湿机送风露点低至-70℃以下。
此外,机组搭载EK-AIoT智慧云系统,可实时监测和分析转轮性能、回风管漏风率等状态参数,确保系统可靠运行,精准湿度控制满足固态电池工艺,助力电池企业将产品缺陷率控制到更低。
省——转轮除湿机与云智慧高效集成冷站强强联手
由EK一体式复合型转轮除湿机、云智慧高效集成冷站组成的高效节能除湿系统,可有效解决机房建设成本高、周期长,除湿系统能耗高、除湿机再生风加热耗能多等痛点,同时搭载EK-AIoT智慧云系统,从设备本身到运维管理,助力固态电池企业进一步提升除湿效率,实现更为省能的效果,降低固态电池企业运行成本。
#EK转轮除湿机#
EK低温直膨型转轮除湿机实现转轮进风温度从传统13℃降至5℃,显著降低转轮除湿负荷和再生加热能耗,节能率最高可达60%,有效解决锂电车间各环节生产工艺环境的湿度要求,以及除湿系统高能耗痛点问题。
#EK云智慧高效集成冷站#
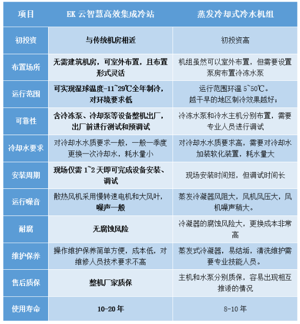
冷源方面,采用EK云智慧高效集成冷站取代蒸发冷却式冷水机组。EK云智慧高效集成冷站可在湿球温度-11℃以上全年稳定高效制冷,机房系统能效EERa最高可达6.0,全年综合运行费用较传统机房节能可高达49.55%,具有安装、调试时间短、节省机房空间以及能效突出等优势,可帮助电池企业缩减50~60天的机房建设周期。

EK集成冷站与蒸发冷却式冷水机组对比
EK已经在中国市场提供超过100亿的产品,服务覆盖各行各业。截至目前,EK团队成功为蜂巢电池、耀宁科技、巨电新能源、吉利汽车、德赛电池、金羽新能、威睿电动汽车、宁德新能源(ATL)等新能源客户提供服务。
本项目的快速、顺利交付,充分体现了EK除湿机在固态电池领域的应用价值。未来,EK将持续加大技术研发投入,持续推出更为可靠、高效、智能的湿度控制方案,为固态电池生产节能降本赋能,助推固态电池产业化发展。

